明日方舟 夏活内容全部泄露这大概是角史上最严重的泄露事件了
好家伙一觉醒来,舟游又上热搜了。这次的热搜标题是“明日方舟夏活被内鬼曝完了”,了解了一番后发现是这次的夏活内容几乎全部泄露,这大概是角角史上最严重的泄露事件了,不仅新干员被曝,就连一起的水陈、香蕉、佩佩等角色的皮肤也一并曝出,整个pv都被曝出来了。不得不说这内鬼也太嚣张了,不过这次角也是重拳出击了,相关人被拿下不说,内鬼吧直接原地爆炸!
还记得三年前,也是夏活的时候,那时候的水陈才是横空出世,惊艳了一个夏天(简称惊夏),从那之后或多或少都会有内鬼。有玩家统计发现,之前的偷跑是八个方向随机泄露(来自于梗某up测评妮芙二技能“八个方向随机移动”),每次都有新途径,这次直接从PV截图的又是什么高手了。
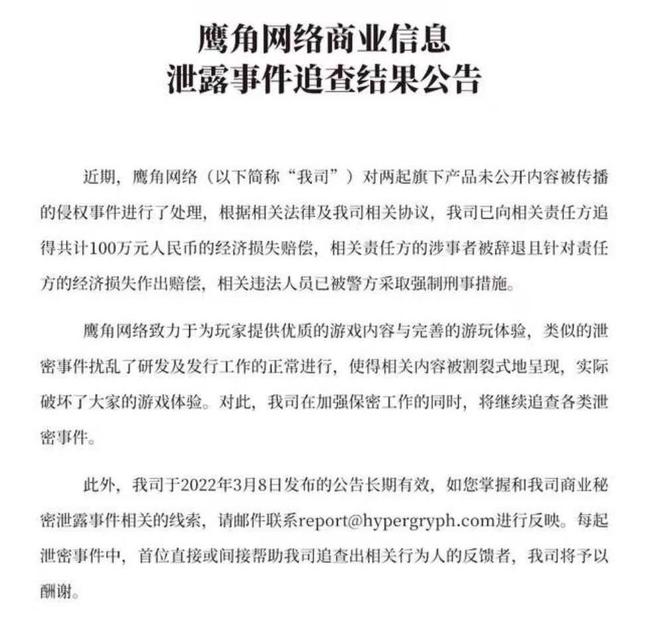
以前偶尔有偷跑,也是在直播开始的前两天,这次直播还没影呢,全给爆了而且即使是最严重的嘉维尔那次,也只是卡池两个角色爆了,还是一张不清晰的拍屏,从来没有皮肤角色全爆,而且这次甚至是直接截图PV的程度搁这爆裂黎明是吧。不过也不要以为YJ对这些泄密行为是默许的,早在之前也有过泄密事件追责,相关责任方的涉事者被辞退且做出经济赔偿,相关人员也被警方采取强制措施,可以说是还是很严厉的。
也许是嗅到了危险的味道,牢牌也跑路了,相当于是提前发免责声明了。“很遗憾地通知各位,本贴吧个人账号即今日起不再发布任何与内鬼舅舅相关的消息内容,特此通知各位明日方舟内鬼吧吧友。思考了两周多还是最终终于决定和大家说这个事了,上面的通知不是开玩笑是真的。木秀于林,风必摧之。在被警告多次的情况下这一行是不能再干下去了。”
这种内鬼形式的爆料,不管对于官方还是大部分玩家来说都是弊大于利的。首先对于官方来说,提前半年爆料叫提前规划,提前一个星期没什么意义,纯粹破坏节目效果。角角已经把前瞻直播作为一个固定节目形式了,发饼在舟这边的重视程度远远比其他游戏高,这提前几天爆出来一下子就泄气了。
对于玩家们来说,被剧透容易期待值下降。直播前瞻算一个小型聚会,很多玩家玩舟游也没什么社交,就直播前瞻和肉鸽开的时候一群人全出来热烈讨论,是大家少有的放松时间。内鬼消息小则怡情大则伤身,知道一点还能保持期待感,知道全部就索然无味了。喜欢提前爆料的玩家其实可以去玩日服或者港服,那就都是千里眼了。
小伙伴们你们觉得这个游戏好玩吗?有什么想说的给戒戒点个赞和留言吧,关注戒戒不迷路!
特别声明:以上内容(如有图片或视频亦包括在内)为自媒体平台“网易号”用户上传并发布,本平台仅提供信息存储服务。
泽连斯基称未见中方有意愿协助推动和平,外交部:中方的努力国际社会有目共睹
演员闫学晶“哭穷”引争议!称儿子年入不到40万,却需负担家庭年开支80-100万元,否则家庭无法运转
中欧基金价值派”吉翔:寻找“又好又便宜”的投资线亿元投资款追责风波:滁州项目停摆,“无主”状态下亏损或进一步扩大九游娱乐-官方网站首页
